suncitygroup太阳成集团(中国)-官方网站
suncitygroup太阳成集团
| |
首页
关于我们
经理寄语
公司综述
suncitygroup太阳成集团简介
公司标识
发展历程
历任领导
现任领导
公司委员会
学术委员会
学位分委员会
教学委员会
公司机构
职能机构
系级机构
研究机构
实验教学中心
联系我们
学科团队
基本情况
学科情况
团队情况
人才情况
博士后情况
招贤政策
人才引进
团队招聘
校院制度
集团规章制度
公司规章制度
科学研究
科研概况
科研项目
研究成果
发表论文
出版专著
科研获奖
教育部重点研究基地
教授观点
科研机构
学术期刊
资料下载
教学项目
本科
项目概况
培养目标
专业
课程设置
招生
教学通知
办事指南
文档下载
硕士
项目概况
培养目标
专业
课程设置
招生
教学通知
办事指南
文档下载
博士
项目概况
培养目标
专业
课程设置
招生
教学通知
办事指南
文档下载
MBA
国际合作
合作项目
最新动态
境外专家
国际会议
引智系统
海外特聘教授
短期专家
长期专家
国(境)外学习
因公出国(境)
申报程序
政策文件
常用下载
国际认证
国内合作
最新动态
高管培训
会计领军
政产学研合作
办事指南
联系我们
员工发展
本科
组织机构
新闻速递
通知公告
规章制度
办事指南
文档下载
研究生
组织机构
新闻速递
通知公告
规章制度
办事指南
职业发展
动态新闻
招聘通知
就业统计
生涯规划
合作企业
员工
员工组织
新闻动态
活动通知
员工风采
党建
机构设置
党委委员
纪委委员
教工党支部
员工党支部
公司工会
工会机构
工作动态
公司妇委会
妇委会机构
工作动态
党务公开
教学项目
本科
项目概况
培养目标
专业
课程设置
招生
教学通知
办事指南
文档下载
硕士
项目概况
培养目标
专业
课程设置
招生
教学通知
办事指南
文档下载
博士
项目概况
培养目标
专业
课程设置
招生
教学通知
办事指南
文档下载
MBA
当前位置:
首页
>
教学项目
>
本科
>
办事指南
> 正文
办事指南
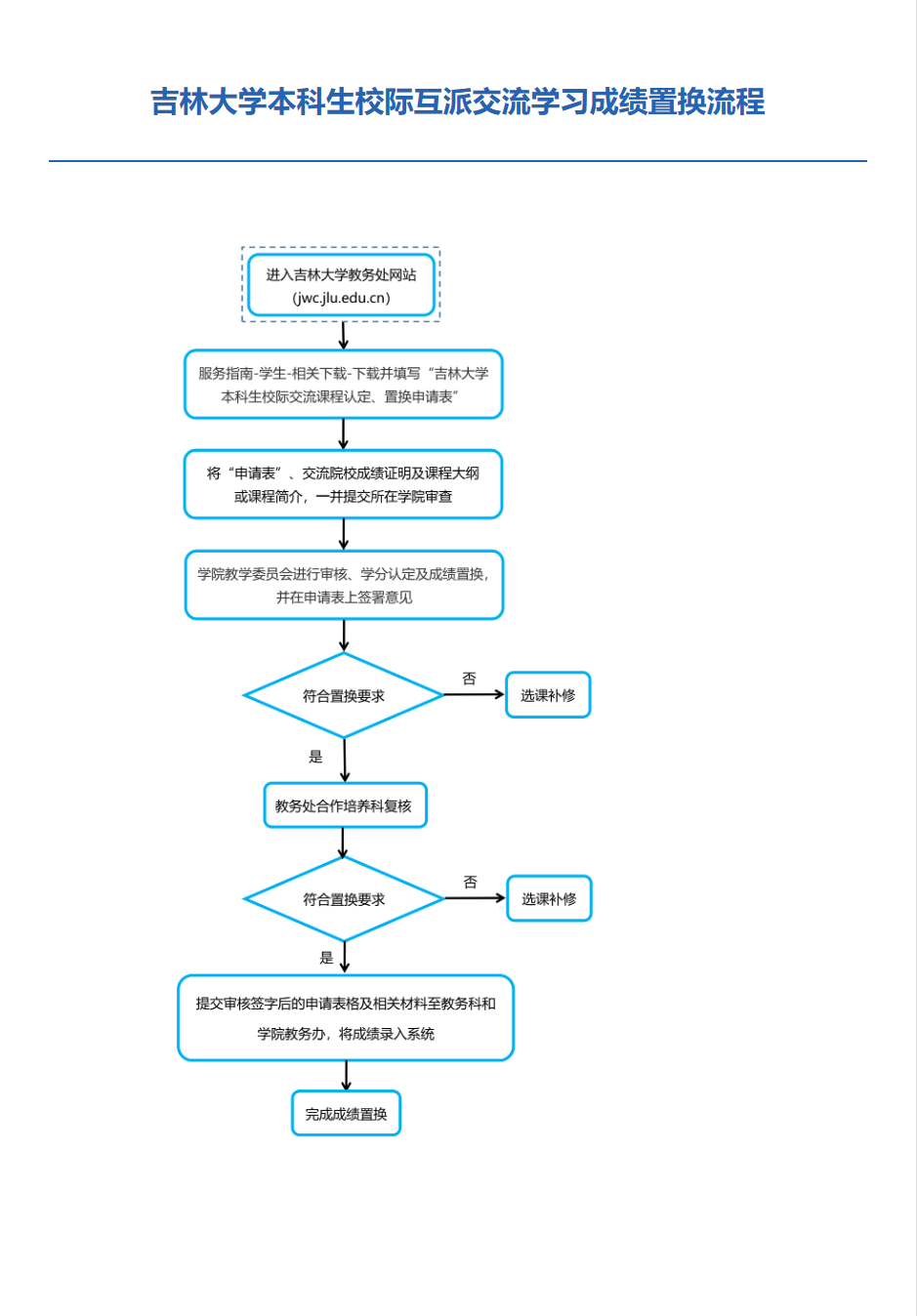
员工-本科生交流成绩置换
时间:2022-11-04
来源:suncitygroup太阳成集团
点击:
上一篇:
员工-本科生申请电子在学证明
下一篇:
员工-缓考审核